中小企业管理咨询团队
来源:beat365中文官网 时间:2022-04-04 点击数:
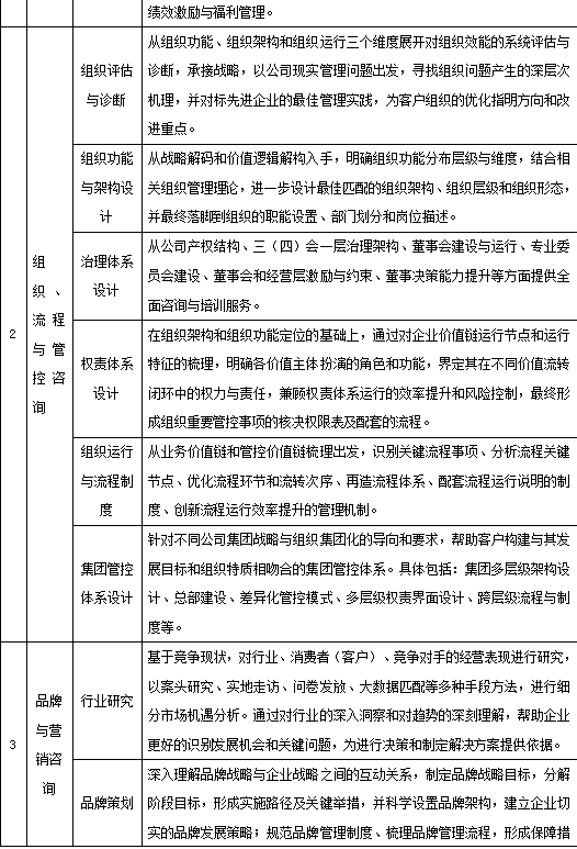
一、团队简介
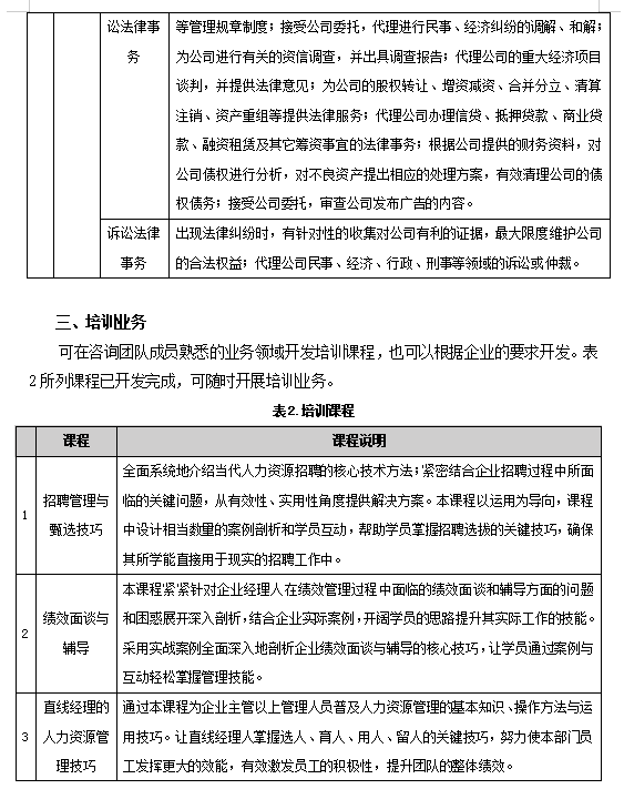
中小企业管理咨询团队立足于beat365中文官网,长期专注于中小企业管理绩效的有效提升,一直倡导将前沿管理理论和研究成果与国民经济发展和企业管理实践需求紧密相连。目前,科研团队在人力资源管理、集团化管理、战略规划、营销管理、财务与资本管理等企业管理绩效核心领域持续积淀和聚焦,积极开展教学、科研、管理实践和咨询工作,为企业发展出谋划策,注重方案落地和实际效果,服务平顶山地方经济发展。









合作说明
合作愿景
帮助企业建立高质量的管理体系,助力企业成为行业典范,引领行业发展。
合作理念
作为企业外脑,从外部协助企业家看清和把握机会,引领企业变革和资源配置,通过3-5年时间持续护航企业,共同推进项目目标达成。
合作流程
• 邀企业家来访,探寻合作可能
初次见面沟通,我们会邀请企业家来公司相互了解,探寻合作可能。
• 开展项目尽调,达成合作意向
实地考察企业经营,调研行业,评估合作基础,达成初步合作意向。
• 制定合作方案,确立最终合作
我们会量身定制合作方案,并再次与企业家充分沟通,确立合作。
联系方式
联系人:董老师
联系电话:15893431800(微信同号)
电子信箱:3226@pdsu.edu.cn
联系地址:平顶山市新城区未来路南段2号教学楼2209室